Doctor Online

Holt-Oram syndrome symptoms early detection and risks

Holt-Oram Syndrome is a rare inherited condition marked by heart and limb abnormalities. Understanding causes, symptoms, and care is vital for patients.

What are the main causes of Holt-Oram Syndrome?

  • Holt-Oram Syndrome is primarily caused by mutations in the TBX5 gene, which affects the development of bones in the arms and hands.
  • Inherited in an autosomal dominant pattern, meaning a single copy of the altered gene from one parent can cause the disorder.
  • Sporadic mutations can also occur without family history, leading to unexpected cases in children born to healthy parents.
    Holt-Oram syndrome symptoms identification
    Holt-Oram syndrome symptoms identification

>>> See more: Ehlers-Danlos Syndrome (Vascular Type) key symptoms

Key symptoms of Holt-Oram Syndrome to watch for

  • Malformations of the upper limbs, including absent or underdeveloped thumbs, forearms, or wrist bones, are common physical signs.
  • Heart defects such as atrial septal defects or ventricular septal defects may appear, causing irregular heart rhythms or breathing difficulties.
  • Subtle signs like short stature, abnormal finger length, or limited arm movement can indicate the syndrome in less severe cases.

How can you prevent Holt-Oram Syndrome effectively?

  • Genetic counseling is recommended for prospective parents with a family history of Holt-Oram Syndrome to understand inheritance risks.
  • Prenatal genetic testing can identify mutations early, allowing families to prepare for potential medical interventions after birth.
  • Maintaining regular medical check-ups during pregnancy can help detect cardiac anomalies or limb malformations before birth.
    Holt-Oram syndrome diagnosis and evaluation
    Holt-Oram syndrome diagnosis and evaluation

>>> See more: Turner syndrome (associated heart defects) latest research

Images visual examples of Holt-Oram Syndrome

Visual examples show children and adults with upper limb differences like missing thumbs, underdeveloped forearms, and associated heart defects, helping identify typical manifestations of Holt-Oram Syndrome for educational purposes.

Holt-Oram syndrome treatment and management
Holt-Oram syndrome treatment and management
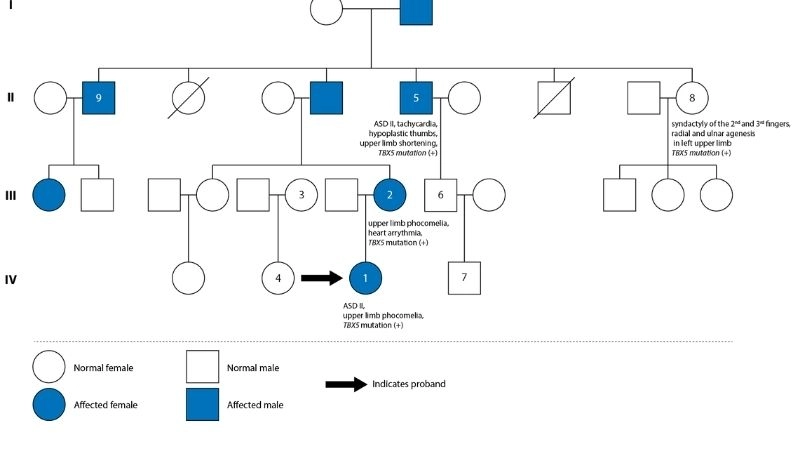
Holt-Oram syndrome genetics and mutations
Holt-Oram syndrome genetics and mutations
Holt-Oram syndrome heart defects overview
Holt-Oram syndrome heart defects overview
Holt-Oram syndrome T-box 5 gene mutation
Holt-Oram syndrome T-box 5 gene mutation
Holt-Oram syndrome prognosis and outlook
Holt-Oram syndrome prognosis and outlook
Holt-Oram syndrome inheritance patterns explained
Holt-Oram syndrome inheritance patterns explained
Living with Holt-Oram syndrome experiences
Living with Holt-Oram syndrome experiences

>>> See more: Understanding symptoms and causes of Noonan Syndrome

Holt-Oram Syndrome affects both the heart and limbs, requiring proper diagnosis and treatment. Awareness and medical care improve patient outcomes.